Олимпиада по физике 11 класс



Олимпиада по физике 11 класс с решением

  •            Вар-т 1                      Вар-т 2                      Вар-т 3                      Вар-т 4

    Задание 1 :





    Задание 2 :





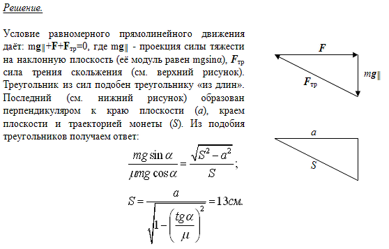
    Задание 3 :





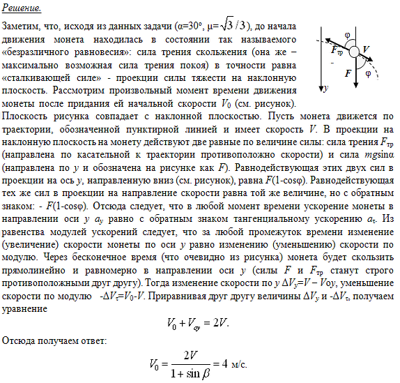
    Задание 4 :





    Задание 5 :





    Олимпиада по физике 11 класс с решением


               Вар-т 1                      Вар-т 2                      Вар-т 3                      Вар-т 4


^